LCR / AMM

Herausforderungen

Schnelle und einfache Berechnung der aufsichtlichen Liquiditätsmeldungen

Die Umsetzung der aufsichtsrechtlichen Meldevorgaben erweist sich für viele Banken als ein sehr komplexes und zeitkritisches Unterfangen. Die meisten IT-Strukturen stoßen bei der Umsetzung der geforderten Richtlinien an ihre Leistungsgrenzen.

Lösungen
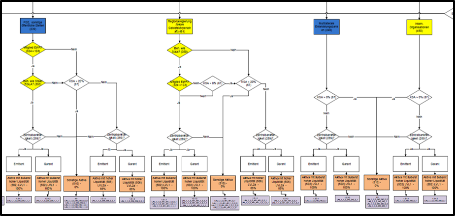
  • Kategorisierung der zu kalkulierenden Daten in LCR- Kategorien und AMM-Kategorien
  • Berechnung der LCR- und AMM-Positionswerte inkl. Ermittlung der Meldeposition für die Ergebnisse
  • Persistierung der Ergebnisse in der Datenbank zur weiteren Verwendung in Reporting bzw. Meldungserstellung
Benefits
  • Mit unserer Produktsuite können Sie nicht nur die Meldedaten ermitteln, sondern diese auch noch in die Zukunft simulieren
  • Expertenwissen von zeb zu gesetzlichen und aufsichtsrechtlichen Anforderungen
  • Einführungsexpertise – gewonnen bei internationalen Instituten mit unterschiedlicher Größe und Komplexität
  • Integration in bestehende Prozesse und Systemlandschaften
  • State-of-the-Art Technologie
Referenzen

Auszug unserer Kunden

Kontakt

Ihre Ansprechpartner

Verwandte Lösungen

Apps die Sie auch interessieren könnten

Risikogewichtete Aktiva (RWA)

RWA-Kalkulierung unter den aufsichtsrechtlichen Vorgaben

Regulatory Hub

Wie bekomme ich regulatorische Compliance in den Griff?

Verlustdatenbank

Verlustdatenbank zur Parameter-Ermittlung und Historisierung

Artikel

Artikel die Sie auch interessieren könnten

EBA Funding Plans

Verpflichtung großer Kreditinstitute zur Meldung von Refinanzierungsplänen